首页 > 高考真题、课件、试题 > 预览页
立即下载
吉林省2026届高三供题训练(一)生物试题.docx
管理员发布    丨    2026-01-27    丨    48次下载
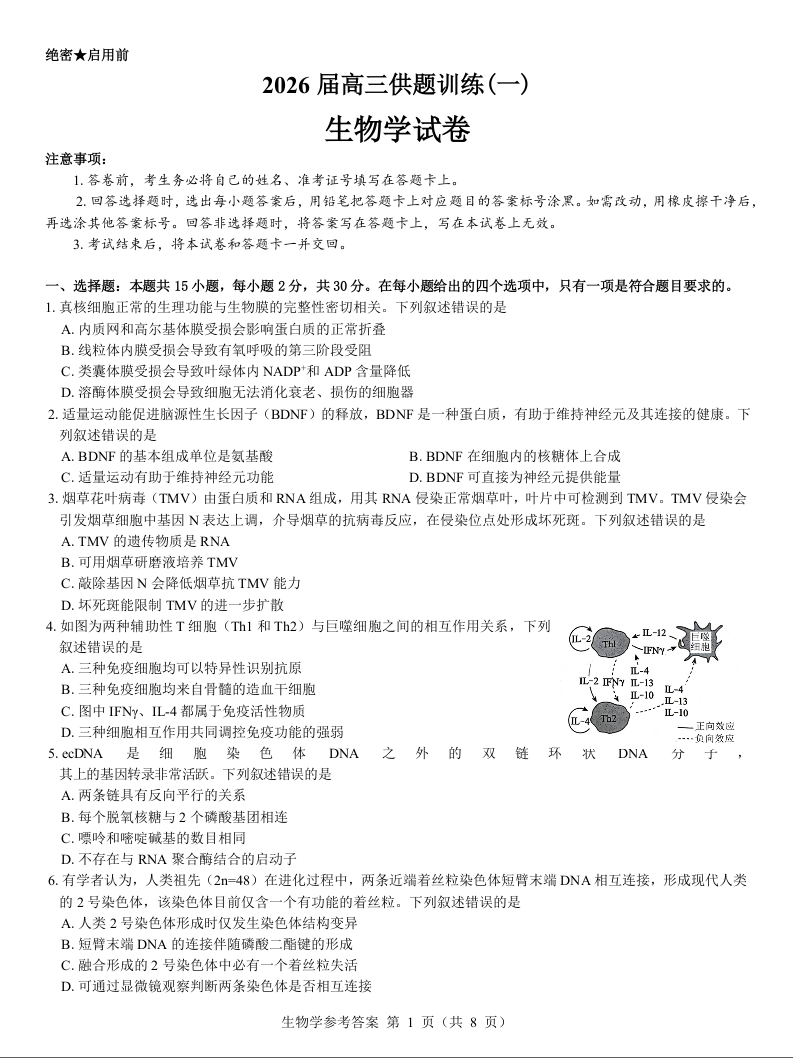
预览已结束,请付费下载后查看
下载需要 130 下载点
立即下载

QQ 二维码

微信二维码

地址:武汉市洪山区书城路出版城 电话:13618371817 邮箱:ccnumx@163.com

Copyright © 2026 武汉典知教育科技有限公司 All rights reserved 鄂ICP备0904****号-1 技术支持:优狐